在现代电子设备中,电源的可靠性至关重要。这款基于三极管控制的智能双电源切换电路,通过巧妙的电平检测和开关控制,实现了主备电源的无缝切换,为重要设备提供持续稳定的电力供应。

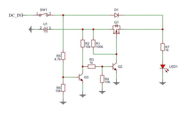
如上电路图,U1为内置电池主供电电源,DC_IN为DC输入电源
当 DC_IN 无供电时,U1通过Q1给负载供电。
当 DC_IN 接入时,电流经二极管 D1 给负载供电。
不过,由于 D1 存在导通压降,该电路更适合中小电流、对电压精度要求不高的系统。
工作原理分析:
当 DC_IN 断开(无电压输入)时,三极管 Q3 基极无电流而截止。
此时 Q2 基极通过 R2、R3 获取电流而导通,将MOS管Q1 的栅极拉低,MOS 管 Q1 导通,负载由电池 U1 供电。
二极管 D1 在此状态下的作用是防止电池电流反向灌入 DC_IN 端。

当 DC_IN 接入供电时,Q3 基极经 R5 获得电流而导通,将 Q2 基极拉低,使 Q2 截止。
Q1 栅极随即被 R1 拉至电池电压 VBAT,栅源电压 Vgs=0V,MOS 管 Q1 关断,负载切换为由 DC_IN 供电。

该电路的优势在于:电池供电时,MOS 管导通内阻极小、压降低,能有效降低功耗;DC 供电时虽因二极管存在额外功耗,但此时多由外接适配器供电,对系统整体影响可忽略。