EC2502-EA48声控拾音氛围灯芯片
一. 功能说明
供电方式:DC3.7V锂电池供电。轻触按键控制一路LED输出。上电不工作。
短按一下LED常亮。
再短按一下声控模式,声音越大灯越亮。
再短按一下呼吸闪(0-100% 5秒,100-0% 5秒 周期10秒)。
再短按一下 灭, 按键依次循环。
二. 电气参数(VDD=5.0V TA=25℃)
工作电压:2.4V-5.0V;
工作电流:0.9mA;
静态电流:4uA;
驱动电流低电平输出:20mA;
驱动电流高电平输出:15mA;
过VDD极限电流:60mA;
过GND极限电流:60mA;
工作温度:-20摄氏度-+60摄氏度;
储存温度:-40摄氏度-+125摄氏度;
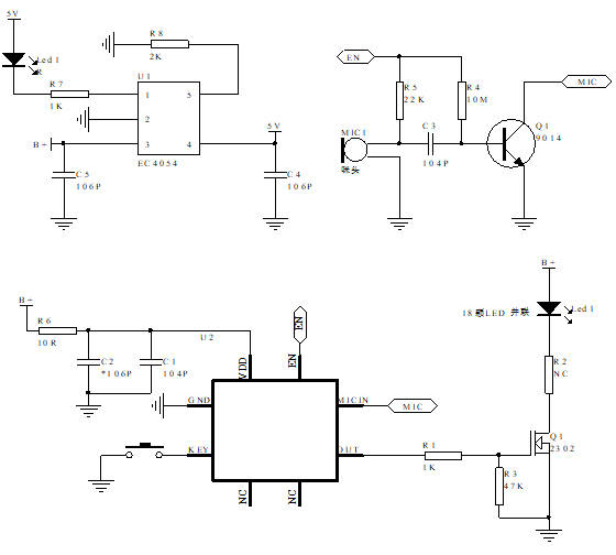
三. 电路图参考

四. 封装尺寸图(SOP-8)

五. 版本说明

