HC32F002C4PZ-TSSOP20TR 是由华大半导体(HDSC)推出的一款高性能、低成本的32位微控制器(MCU),基于ARM® Cortex®-M0+内核设计,主频最高可达 48MHz,适用于对成本和功耗敏感的嵌入式控制应用。
核心参数概览
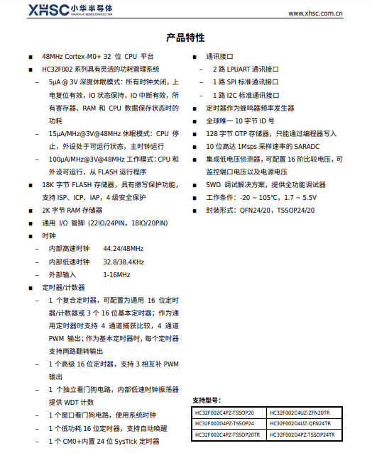
处理器内核:ARM Cortex-M0+,32位架构,支持高效运算与低功耗运行。
工作频率:最高 48MHz,提供充足的处理能力应对实时控制任务。
存储资源:
18KB Flash:支持ISP、ICP、IAP编程,具备4级安全保护机制。
2KB RAM:满足小型应用的数据缓存需求。
128字节 OTP:一次性可编程存储区,适合存放加密密钥或唯一标识。
供电电压范围:1.7V ~ 5.5V,宽压设计适配多种电源环境,提升系统兼容性。
工作温度范围:-40°C ~ +105°C,满足工业级应用的严苛环境要求。
封装形式:TSSOP-20,小型贴片封装,节省PCB空间,便于自动化生产。
外设与功能特性:
ADC性能:集成 10位SAR ADC,采样速率高达 1Msps,支持多达14路输入通道,适用于传感器信号采集。
通信接口:
2路 LPUART(低功耗UART)
1路 SPI
1路 I2C
支持多设备通信与低功耗数据传输。
定时器系统:
1个复合定时器(可拆分为3个16位基本定时器)
1个高级16位定时器(支持三相互补PWM输出)
独立看门狗(IWDG)与窗口看门狗(WWDG)
低功耗定时器(LPTIM),支持自动唤醒
调试支持:采用 SWD接口,兼容Keil、IAR等主流开发工具,支持全功能在线调试。
安全与唯一性:
全球唯一的 10字节ID号
集成 低电压侦测器(LVD),可配置16级阈值,保障系统稳定运行。
典型应用场景
家用电器控制板(如电饭煲、风扇、空气净化器)
智能门锁、小型IoT终端节点
工业传感器、电机驱动模块
国产化替代项目中的8位/16位MCU升级


