极目新闻记者 邓波
11月3日,重庆市第一中级人民法院发布了一则司法拍卖公告,位于重庆市江北区春森彼岸小区一套134平方米的房屋被司法拍卖,起拍价191万元。值得注意的是,公告里特别提示,产权人(债务人)在该房屋内非正常死亡。

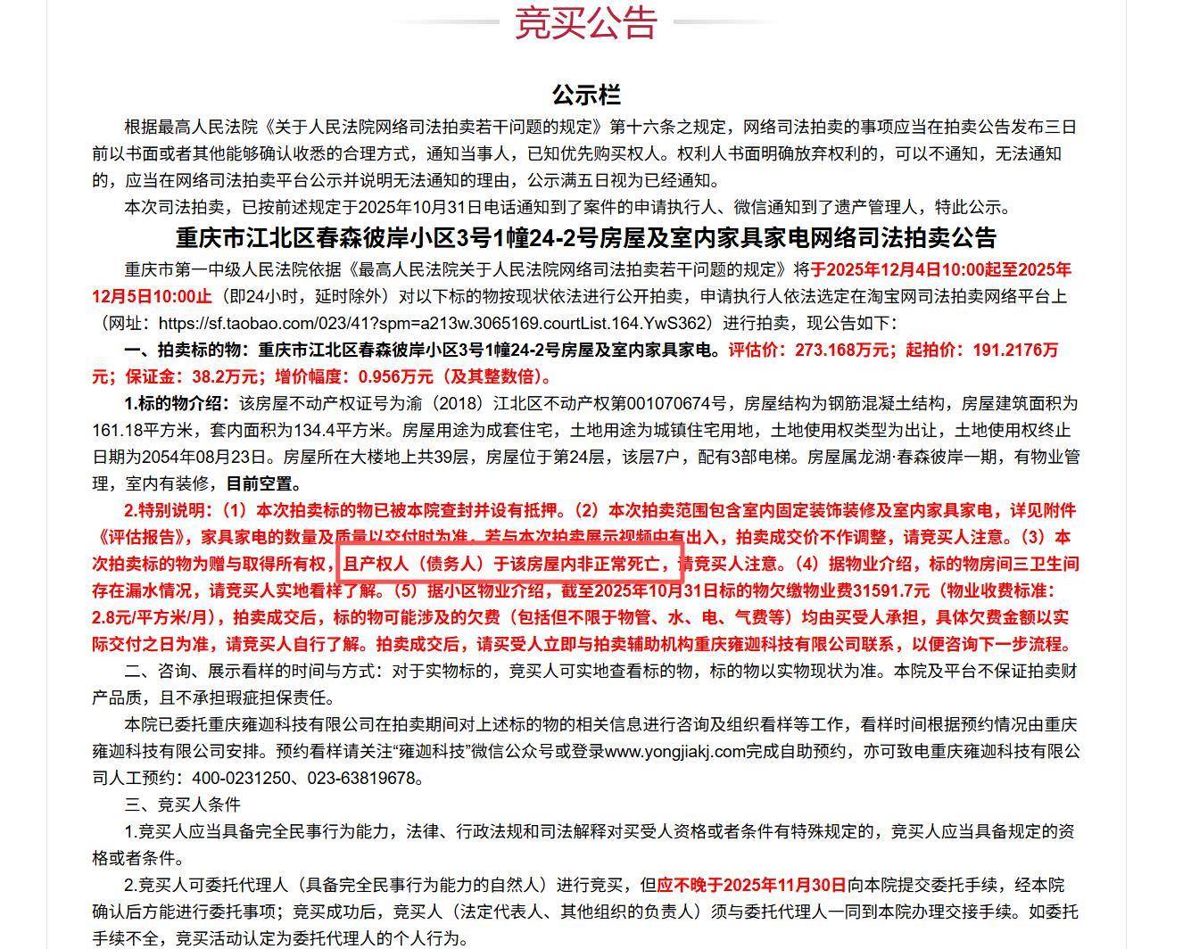
拍卖公告特别说明
公告显示,此次私发拍卖的拍品为重庆市江北区春森彼岸小区3号1幢24-2号房屋及室内家具家电,拍品所有人为被执行人,土地使用权终止日期为2054年8月23日,房屋建筑面积161.18平方米,房屋套内面积134.4平方米,有查封、有抵押,无租赁、目前空置。
据评估公司出具的评估报告显示,该套房屋评估单价为16860元每平方米,评估价值为271.75万元,室内家具评估价值为1.418万元。评估报告特别提示,据物业工作人员口头介绍,估价对象产权人于室内非正常死亡,本次估价未考虑这一情况造成的影响。
法院公告也特别说明,该房屋已被法院查封并设有抵押,本次拍卖标的物为赠予取得所有权,且产权人(债务人)于该房屋内非正常死亡,请竞买人注意。

房屋内照片
该房屋评估价273.168万元,起拍价191.2176万元,保证金38.2万元,拍卖时间为2025年12月4日10时至12月5日10时。截至11月6日10时许,该次拍卖已有1768人围观,75人设置提醒,但0人报名。
11月6日,极目新闻记者致电被委托的带看公司了解情况,接线人员表示,产权人在屋内非正常死亡,目前尚无人预约看房。因为该房屋为赠予所得权,竞买人拍到手过户时可能要承担二次税费问题。
(来源:极目新闻)