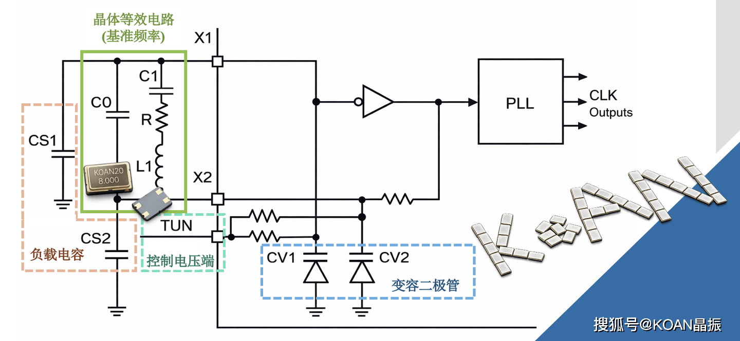
压控晶振核心组成部分包括石英晶体和变容二极管。石英晶体利用压电效应产生稳定的振荡信号,而变容二极管则可以通过外加控制电压对晶体的谐振频率进行微调。
如图所示,一个典型VCXO包括:石英晶体、放大电路、变容二极管、控制电压端,以及输出缓冲电路。VCXO能在一个较窄范围内实现连续、可控的频率调整。

工作机制可简化为:控制电压 → 改变变容二极管电容 → 改变振荡条件 → 调节输出频率
在实际应用中,VCXO往往与锁相环PLL配合使用。PLL可以检测VCXO输出与参考时钟的相位差,并产生误差信号,经过环路滤波器后调节VCXO,从而实现频率的精确锁定和相位同步。
标称频率
VCXO在标准控制电压,通常为中点电压下的输出频率。CMOS输出最高可达到245.0MHz,LVDS最高可达到2.1GHz, HCSL最高可达到700MHz。
KOAN-VCXO系列
- 尺寸 - 2.5x2.0、3.2x2.5、5.0x3.2、7.0x5.0、13.2x13.2/DIP、20.8x13.2/DIP
- 波形 - CMOS、LVDS、HCSL、True Sine
压控范围
控制电压变化时,输出频率可调的范围通常用ppm表示。一般为50~200ppm、80~200ppm。假设一个10MHz压控晶振的压控范围是±50ppm,那么可调范围约±500Hz。
控制电压范围
可选电压有1.8V/2.5V/3.3V/5.0V。其中3.3V的应用最为广泛。中心频率通常在中点电压:如1.65Vdc @ 3.3V,2.5Vdc @ 5.0V。
控制灵敏度
单位电压变化引起的频率变化量,可用压控范围和控制电压范围计算近似Kv。
灵敏度过高 → 易受噪声影响;
灵敏度过低 → 调节不够灵活。
频率稳定度
频率随环境变化的稳定性,包括:温度稳定度、电源稳定度、负载变化影响。
相位噪声和抖动
相位噪声表征信号频谱纯净度,直接影响系统误码率和抖动性能。抖动是时域指标与相位噪声密切相关。
老化率
随时间频率漂移,单位ppm/年。
VCO
通常由LC回路(电感 + 电容)或电容二极管调谐形成振荡器。频率由电压控制。调节范围大,但受温度、电源噪声影响大。可应用在如下场景:PL中的可调频振荡器、调频FM发射器、合成器或无线通信、需要大调谐范围、频率可快速扫描的场景……
VCXO
基于晶体振荡器的压控型晶体,晶体固有频率非常稳定。控制电压作用在晶体的负载电容上,实现微调。调节范围小,但频率非常精确稳定。可应用在如下场景:精密时钟同步(如以太网、SDH/SONET)、高精度数据通信时钟、锁相环中的参考时钟微调、需要高稳定性、低抖动、窄频率调节的场景……