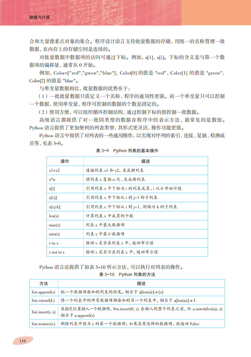
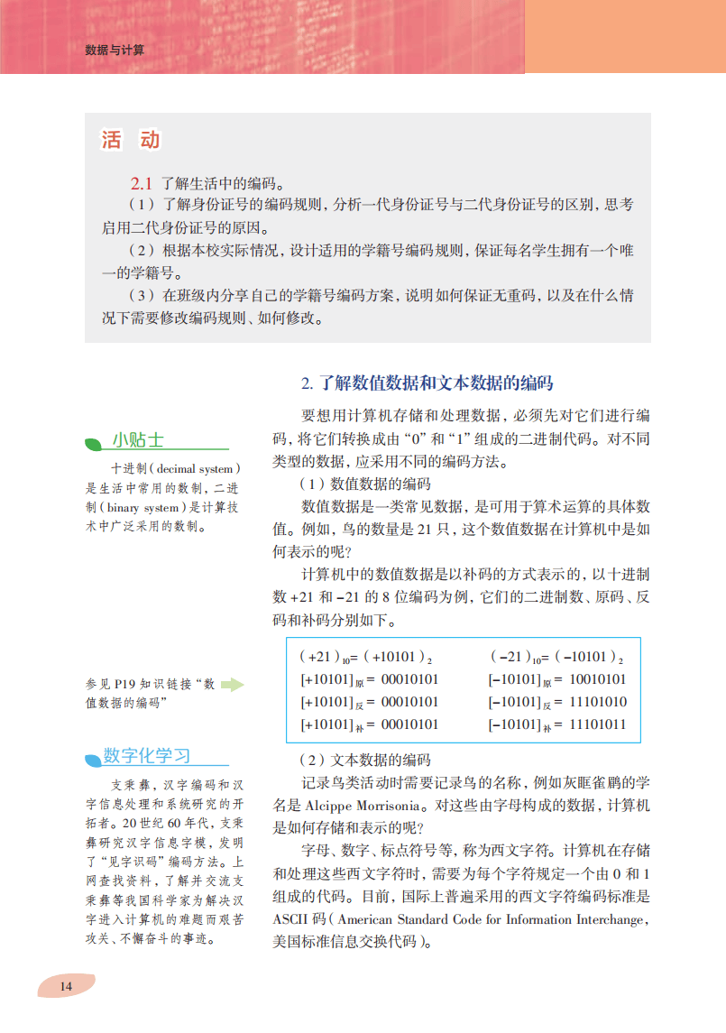
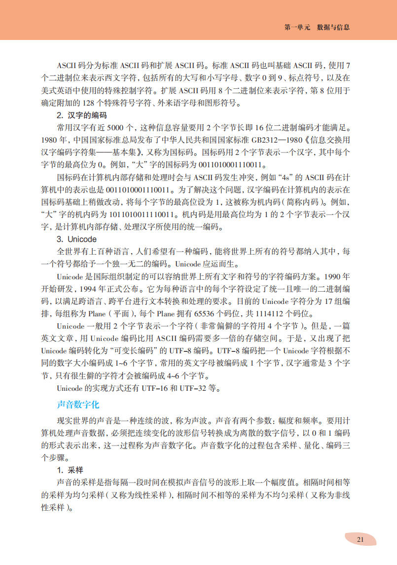
2026沪科教版高中信息技术必修1《数据与计算》电子课本
创始人
2026-01-07 10:09:23
0

为了帮助高中生自主预习与有效复习,我们整理了2026沪科教版高中信息技术必修1《数据与计算》电子课本,教材突出跨学科思维与实际应用能力的培养,下面以图片的形式呈现给大家,希望可以帮助到大家。

如需全套高中电子课本PDF版,请关注公众号“学霸书包”(ID:k12ziliao)回复:“电子课本

沪科教版高中信息技术必修1电子课本在线阅读

2026沪科教版高中信息技术必修1《数据与计算》电子课本就为您介绍到这里,资源来源于网络,仅为学习交流之目的进行分享,其版权均归原出版社及作者所有。

相关内容

芯森电子取得铜排嵌入式结构...
国家知识产权局信息显示,天津芯森电子科技有限公司、珠海芯森电子科技...
2026-01-08 11:08:42
健信超导:1月7日融资买入...
证券之星消息,1月7日,健信超导(688805)融资买入5131....
2026-01-08 11:08:39
原创 ...
半导体又大涨,今天有些不一样! 连续三连阳之后,今天半导体又出现大...
2026-01-08 11:08:37
首批碳化硅合封芯片揭晓!
前言 在快充和高功率密度适配器迅速升级的趋势下,传统硅器件在开关...
2026-01-08 11:08:34
泰克DPO7354C示波器...
易用特点:pinpoint® 触发技术,提供了灵活、性能非常高的触...
2026-01-08 11:08:32
名幸电子取得印制电路板激光...
国家知识产权局信息显示,名幸电子(广州南沙)有限公司取得一项名为“...
2026-01-08 11:08:30
淮安凯能世光电子取得PCB...
国家知识产权局信息显示,淮安凯能世光电子有限公司取得一项名为“一种...
2026-01-08 11:08:29
万博线缆取得聚氨酯水密光电...
国家知识产权局信息显示,天津市万博线缆有限公司取得一项名为“一种聚...
2026-01-08 11:08:27
主力资金流入前20:航天电...
据交易所数据显示,截至1月8日开盘一小时,主力资金流入前20的股票...
2026-01-08 11:08:26

热门资讯

芯森电子取得铜排嵌入式结构专利... 国家知识产权局信息显示,天津芯森电子科技有限公司、珠海芯森电子科技有限公司取得一项名为“一种铜排嵌入...
健信超导:1月7日融资买入51... 证券之星消息,1月7日,健信超导(688805)融资买入5131.04万元,融资偿还5076.01万...
原创 半... 半导体又大涨,今天有些不一样! 连续三连阳之后,今天半导体又出现大涨了,盘中涨幅超过了2%,不过今天...
泰克DPO7354C示波器40... 易用特点:pinpoint® 触发技术,提供了灵活、性能非常高的触发功能,支持 1400 多种组合,...
名幸电子取得印制电路板激光刻印... 国家知识产权局信息显示,名幸电子(广州南沙)有限公司取得一项名为“一种印制电路板激光刻印装置”的专利...
华西证券:电力设备需求迎来景气... 智通财经APP获悉,华西证券发布研报称,在全球AIDC快速发展&电网建设投资持续增长的驱动下,电力设...
荣耀申请架高板及闪光灯模块专利... 国家知识产权局信息显示,荣耀终端股份有限公司申请一项名为“一种架高板、闪光灯模块、电路板和电子设备”...
广西南宁发布临时便民集市电子地... 本报南宁1月7日电 (记者张云河)日前,广西南宁市临时便民集市电子地图正式上线发布。目前南宁市共设置...
达晶半导体取得低损耗功率MOS... 国家知识产权局信息显示,苏州达晶半导体有限公司取得一项名为“低损耗功率MOS器件”的专利,授权公告号...
中兴通讯申请状态监控电路专利,... 国家知识产权局信息显示,中兴通讯股份有限公司申请一项名为“状态监控电路、方法、电子设备及计算机可读存...