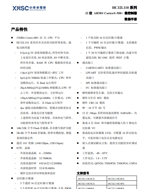
HC32L110C4UA-SFN20TR 是由华大半导体(HDSC)推出的一款超低功耗32位微控制器(MCU),基于 ARM Cortex-M0+ 内核设计,主频最高 32MHz,专为电池供电、对功耗和空间敏感的物联网与便携式设备优化。
核心参数概览
处理器内核:ARM Cortex-M0+,32位架构,支持高效低功耗运行。
工作频率:最高 32MHz,满足实时控制需求。
存储资源:
16KB Flash:支持程序存储与数据记录。
2KB RAM:适用于轻量级数据缓存与处理。
供电电压范围:1.8V ~ 5.5V,宽压设计适配多种电池与电源场景。
工作温度范围:-40°C ~ +85°C,满足工业级环境要求。
封装形式:WQFN-20 (3×3 mm),小型化封装节省PCB空间,适合紧凑型设计 。
外设与功能特性:
高精度ADC:集成 12位1Msps SAR ADC,支持9通道输入,适用于高精度传感器信号采集 。
通信接口:
3路UART(含低功耗LPUART)
1路SPI
1路I2C
支持多设备连接与低功耗通信。
定时器系统:配备 7个16位定时器,支持复杂时序控制。
安全与可靠性:
内置 RTC实时时钟 与 看门狗定时器
支持 CRC校验、低电压检测(LVD) 和 片载温度传感器
集成 2个内部比较器,提升系统自主判断能力 。
调试支持:支持Keil、IAR等主流开发工具,通过SWD接口实现在线调试。
典型应用场景
1.智能传感器:火警探头、环境监测模块、无线监控传感器。
2.物联网终端:智能家居节点、智慧城市传感器、远程抄表系统。
3.便携式医疗设备:血糖仪、体温贴、心率监测贴片。
4.可穿戴设备:智能手环、电子标签、微型健康监测设备


