首页
行业新闻
电子技术
电子应用
电子百科
资源案例
登录
注册
首页
行业新闻
正文
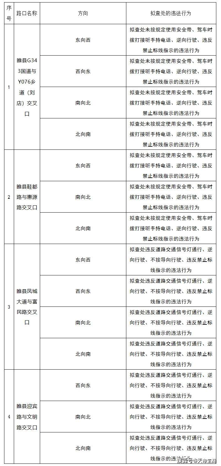
注意!商丘一地发布启用电子警察设备的公告
创始人
2026-01-16 12:37:51
0
次
来源|河南睢县交警
睢县
公告
来源
商丘
设备
河南
交警
警察
上一篇:
中信证券:看好半导体设备的投资机遇
下一篇:
中国一汽申请加注燃料控制方法专利,根据允许加注燃料信号解锁加注燃料口盖开关
相关内容
比亚迪申请车载充电系统和车...
国家知识产权局信息显示,比亚迪股份有限公司申请一项名为“车载充电系...
2026-01-16 14:08:16
半导体板块表现活跃,资金密...
截至午间收盘,中证半导体材料设备主题指数上涨2.7%,中证芯片产业...
2026-01-16 14:08:07
打破20年技术僵局,西电团...
据西安电子科技大学官方公众号 1 月 13 日报道,西安电子科技大...
2026-01-16 14:07:57
HCI杭晶超低相噪恒温晶振...
在精密电子系统中,稳定的频率信号如同精准的心跳,是所有时序操作的基...
2026-01-16 14:07:54
长鑫存储取得电位产生电路相...
国家知识产权局信息显示,长鑫存储技术有限公司取得一项名为“电位产生...
2026-01-16 14:07:52
时代传感申请高选择性丙酮气...
国家知识产权局信息显示,深圳市时代传感技术有限公司申请一项名为“一...
2026-01-16 14:07:50
汇春科技取得电压检测电路及...
国家知识产权局信息显示,深圳市汇春科技股份有限公司取得一项名为“电...
2026-01-16 14:07:49
藏于室・融于家!红顶奖见证...
作为中国高端家电领域的标杆性评选,红顶奖始终以 “引领品质消费、推...
2026-01-16 13:38:30
浪潮取得基于结构语义图嵌入...
国家知识产权局信息显示,浪潮通用软件有限公司取得一项名为“基于结构...
2026-01-16 13:38:28
热门资讯
汇春科技取得电压检测电路及电子...
国家知识产权局信息显示,深圳市汇春科技股份有限公司取得一项名为“电压检测电路及电子设备”的专利,授权...
江苏兆能电子取得EV电源模块精...
国家知识产权局信息显示,江苏兆能电子有限公司取得一项名为“一种针对EV电源模块精准组装的治具”的专利...
智能阴极保护恒电位仪 阴极保护...
智能阴极保护恒电位仪(阴极保护电源柜 20A/40V)是一种专为金属结构防腐设计的精密设备,通过输出...
雅光电子取得位置检测磁传感芯片...
国家知识产权局信息显示,贵州雅光电子科技股份有限公司;贵州恒芯微电子科技有限公司取得一项名为“一种位...
天津航空机电取得基于双运放恒流...
国家知识产权局信息显示,天津航空机电有限公司取得一项名为“一种基于双运放恒流源的三线制铂电阻信号采集...
上海氢晨获得燃料电池单元电压巡...
国家知识产权局信息显示,上海氢晨新能源科技有限公司取得一项名为“一种燃料电池单元电压巡检接插件”的专...
半导体设备,主升浪彻底爆发!
1月16日,半导体板块集体冲高。半导体设备ETF(561980)盘中涨幅接近2.5%,净值、规模续创...
中国一汽申请加注燃料控制方法专...
国家知识产权局信息显示,中国第一汽车股份有限公司申请一项名为“车辆及其加注燃料控制方法、存储介质及车...
注意!商丘一地发布启用电子警察...
来源|河南睢县交警
中信证券:看好半导体设备的投资...
中信证券研报表示,台积电2025年业绩创纪录,2026年资本支出大幅上调,表明了AI 算力与先进制程...