以下数据及分析来自于前瞻产业研究院宠物芯片研究小组发布的《》。
行业主要上市公司:采纳股份(301122.SZ);(603987.SH);(01066.HK);(603976.SH);(600529.SH);(601636.SH);(600552.SH)等。
本文核心数据:Datamars基本信息、Datamars宠物芯片业务布局现状、Datamars发展历程、Datamars宠物芯片业务发展规划
1、全球宠物芯片行业竞争格局:Datamars以48.0%的销售份额位居榜首
全球宠物芯片行业呈现高度集中的寡头竞争格局,Datamars以48.0%的销售份额占据绝对领先地位,凭借技术先发优势、全球化渠道布局与完善的宠物身份识别生态,成为行业核心标杆,其市场话语权与资源整合能力远超其他参与者。HomeAgain以27.9%的份额位居第二,依托区域市场(尤其是北美)的渠道深耕与品牌认知度,形成了较强的区域壁垒,是Datamars的核心竞争者。而AVID、Destron、Trovan、identalert等企业的份额依次递减,这类企业多聚焦细分市场或特定技术场景,通过差异化产品(如微型芯片、特殊频段芯片)占据小众份额,但整体规模与头部差距显著。剩余2.5%的份额由众多中小厂商分割,这类主体多为区域型企业,受限于技术、资金与渠道,难以突破头部企业的市场壁垒

2、Datamars公司概况:动物识别与管理解决方案的全球领先企业之一
Datamars是来自瑞士的宠物芯片领域先驱企业,其不仅主导了伴侣动物识别品类的开创,旗下宠物芯片及配套设备、溯源平台还在全球广泛应用。

3、Datamars发展历程:历经多次全球化并购扩张
Datamars于1990年推出全球首款纺织业RFID标签LaundryChip™,奠定行业先驱地位。2010年前后,其标识、称重等产品进入中国市场,开启亚太布局。2012-2018年通过战略并购加速扩张,相继收购美国TempleTag、新西兰ZeeTag、欧洲Felixcan等企业,巩固全球动物识别市场份额,2018年收购Tru-Test和Simcro后,业务延伸至牧场智能管理与动物保健领域。2019年后持续深化业务,向中国引进动物健康递送系统,2022年推出奶牛监测系统,2023年(成立35周年)并购荷兰Serket公司拓展生猪监测业务。如今,公司已发展为垂直整合型全球化集团,拥有3个研发中心、6个加工厂和24个分公司,业务覆盖超100个国家,在宠物芯片、纺织标识等领域稳居全球领先地位。

4、Datamars宠物芯片产品:具备高兼容性和安全性
Datamars的StandardISOChip本质是符合ISO11784/5标准的宠物专用RFID微芯片,其中明星产品为Microfindr™ Slim系列,是全球宠物跨国出行、日常识别的主流选择,凭借高兼容性和安全性在行业内极具认可度。该芯片内置全球唯一的15位不可篡改编码,搭配128bit EEPROM 存储,能长期稳定保留识别信息。尺寸分不同规格,常规款为13.3mm×2.12mm 的玻璃应答器,还有小至10.9×1.6mm的超细微芯片;采用被动式设计,靠阅读器的低频无线电波触发工作,无需电池,使用寿命可覆盖宠物一生。

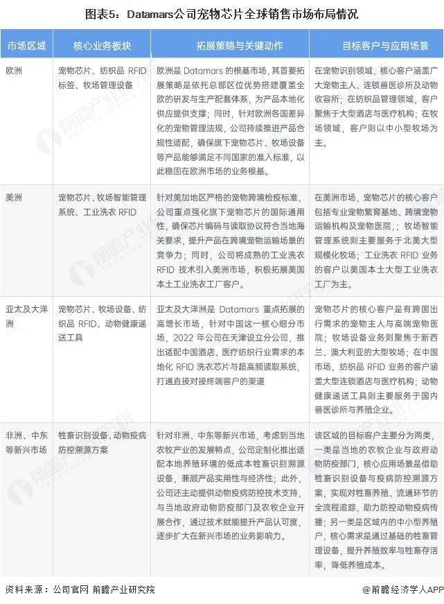
5、Datamars销售市场:亚太及大洋洲为高增长拓展板块
Datamars作为全球化数据解决方案集团,其销售市场以欧洲为根基、美洲为重要战略区域、亚太及大洋洲为高增长拓展板块,同时辐射非洲、中东等新兴市场,业务覆盖超100个国家。在欧洲,它依托总部优势搭建研产体系,收购Felixcan强化宠物芯片份额,并推进产品合规适配;美洲市场通过收购Temple Tag切入北美,聚焦宠物芯片国际通用性并拓展工业洗衣RFID业务;亚太及大洋洲则并购新西兰Zee Tag等企业辐射澳大拉西亚,在中国天津设分公司推出本地化RFID产品,引入动物健康递送系统;新兴市场凭借全球分销网络,定制低成本牲畜识别设备并提供疫病防控技术支持。其客户涵盖宠物主人、兽医诊所、牧场、酒店、医疗机构及农牧企业等,应用场景覆盖宠物识别、纺织品溯源、牧场管理与动物疫病防控等多个领域。

6、Datamars宠物芯片未来发展计划:重点研发集成生物传感器的智能芯片
Datamars宠物芯片的未来发展计划,核心在于实现从“身份识别工具”到“智能健康管理核心”的战略升级。企业将重点研发集成生物传感器的智能芯片,实现对体温、活动量等关键健康指标的实时监测,并结合AI算法进行疾病风险预警,推动产品向微型化、无感化演进。

更多本行业研究分析详见前瞻产业研究院《》
同时前瞻产业研究院还提供、、、、、、、、、、、等解决方案。如需转载引用本篇文章内容,请注明资料来源(前瞻产业研究院)。
下一篇:中芯国际取得半导体结构专利