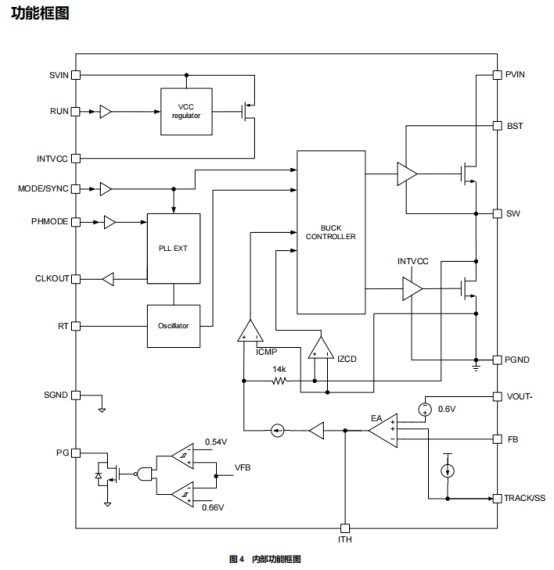
7151是一款高集成度同步降压稳压器,输入电压范围3.1~20V,输出电压0.6~5.5V,单颗芯片可提供15A输出电流,支持12项并联实现180A总输出,适用于汽车电子、工业电源、服务器电源及ASIC、FPGA、DSP等负载点(POL)电源场景。采用5×5mm QFN30耐热增强封装,底部带裸露散热焊盘,结温工作范围-40℃~125℃,所有端口具备±2000V(HBM)ESD防护,集成静音开关技术,通过对称放置旁路电容消除磁场干扰,EMI性能优异。
芯片支持400kHz~3MHz外部可调开关频率(通过RT引脚外接电阻设置),可与外部时钟同步(同步范围为设定频率的70%~130%);具备轻载断续模式与强制连续模式切换功能,通过PHMODE引脚支持2相、3相、4相交错并联,最多可级联12个相位,减少输入输出电容需求。输出电压通过FB引脚分压电阻调节(基准电压0.6V),配备VOUT-远端差分采样引脚,降低线路压降误差,温度范围内输出电压精度±1%。
内置完善保护机制,包括PVIN过压保护(24.5V触发,21.5V恢复)、过温保护(160℃触发,145℃恢复)、逐周期谷值过流保护(最大18A)、电流折返短路保护;支持可调软启动与输出电压跟踪(TRACK/SS引脚外接电容调节),PGOOD引脚提供输出电压正常指示,适配对稳定性和噪声敏感的大功率电源应用。
一 7151的特性
低电磁干扰的静音开关架构
输入电压范围:3.1V~20V
输出电压范围:0.6V~5.5V
差分VOUT远程参考端
外部可调频率范围:400kHz~3MHz
轻载条件下可调节断续模式与强制连续模式
可支持多相交错并联工作模式
可调节的软起动和输出电压追踪功能
基准电压0.6V,温度范围内精度±1%
电流控制模式提供优越的线性和负载瞬态响应
精确的1.2VRUN引脚阈值
30引脚耐热性能增强5mm×5mm封装QFN封装
二 7151的应用信息

1 典型应用图

2 引脚排列及定义


3 绝对最大额定值

4 功能框图

