工业传感器是在工业控制领域应用的传感器,通过测量或感知特定物体的状态和变化,并转化为可传输、可处理、可存储的电子信号或其他形式信息,以指导后续工作环节,是工业控制中实现自动检测和自动控制的首要环节。
我国工业传感器行业相关政策
为了进一步推动工业传感器行业的发展,我国陆续发布了多项政策,如2025年9月市场监管总局等部门发布《关于加快推进质量认证数字化发展的指导意见》加强数字化关键领域认证技术研究,开发智慧农业技术装备、工业机器人、智能计算设备、工业操作系统、数据采集传感器、工业网关和智能检测装备等产业发展所需认证制度,遴选出一批高质量数字产品。


资料来源:观研天下整理
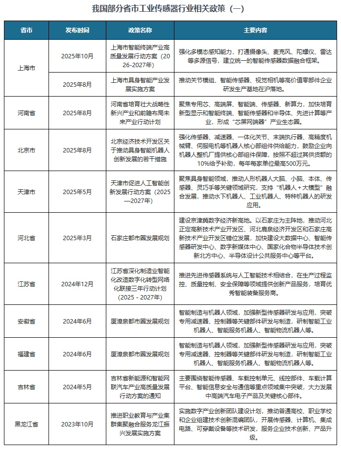
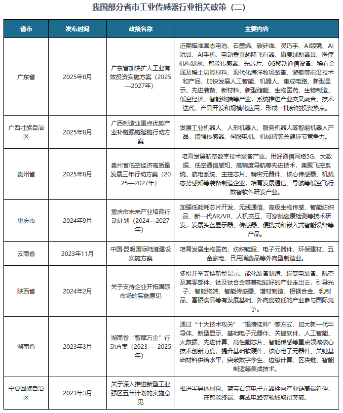
各省市工业传感器行业相关政策
我国各省市也积极响应国家政策规划,对各省市工业传感器行业的发展做出了具体规划,支持当地工业传感器行业稳定发展,比如上海市发布的《上海市智能终端产业高质量发展行动方案(2026-2027年)》、河南省发布的《河南省培育壮大战略性新兴产业和前瞻布局未来产业行动计划》。

资料来源:观研天下整理

资料来源:观研天下整理(XD)
观研天下®专注行业分析十四年,专业提供各行业涵盖现状解读、竞争分析、前景研判、趋势展望、策略建议等内容的研究报告。更多本行业研究详见《中国工业传感器行业发展趋势研究与未来前景分析报告(2025-2032年)》。

下一篇:如何选到合适的传感器解决方案